Jeff.png

Jefferies Financial Group - UX/UI Design (Enterprise)

Client: Jefferies Finacial Group - Global Compliance

My Role: UX/UI Designer

Our main goal is helping Jefferies with streamlining their Investment Banking Control Room processes, workflows, and architecture.

Team Players:

Jefferies Steering Committee (IB / Compliance / IT / Madison)

Project Owner

SME

Tech Lead

Solution Arch

Tech BAs

UX/UI Designer

Salesforce Developer

ETL Developer

QA

Project Overview

Project Overview

Key Goals:

Build IB control room in Salesforce with the goal of future state system being intuitive & easily customizable

  • Address the current workflow and systems architecture challenges

    • Current deal & MNPI workflow requires access to disparate systems, lacks ease of use/ customization, is redundant and intensive on manual data entry

    • Lack of integration with upstream CRM system

  • Reduce the manual efforts and the magnitude of business information being communicated through emails or phone calls

  • Allow users to proactively monitor restricted trading activity in real-time

Optimization of Process & Workshop Challenges

  • Streamline and automate the current manual processes and system architecture across Deal & MNPI Management, Data Integration, Conflicts Clearance, and Trade Surveillance.

  • The new system must be built for growth, be intuitive, and easily customizable

  • Current state workflow & architecture challenges must be addressed:

    • Current deal & MNPI workflow requires access to disparate systems, lacks ease of use and customization, is redundant and intensive on manual data entry

    • High magnitude and diversity of business information/events being communicated through emails or phone calls

    • Lack of integration with upstream CRM system

    • Limited Performance Tracking/Operational Workload Metrics Reporting

    • Limited ability to proactively monitor restricted trading activity

Key Activities

Key Activities

We will leverage the Design Thinking methodology to drive requirements validation and solutions.

Phase 1:

Current State Validation

  • Deep dive meeting to review current state pain points

  • Validate existing ‘Wish List’ requirements

  • Identify and prioritize “must-have” features

Solution Identification & Prototyping

  • Assess the feasibility and complexity of prioritized features

  • Develop a high-level solution design for the initial build

Target State Solution Design & Architecture

  • Analyze the impact on Tier1 / Salesforce security model and existing data & integration architecture

  • Map out upstream and downstream dependencies

Phase 2:

Build a core foundation in Salesforce

  • Onboard IB Control Room users

  • Build in-scope automated notifications

  • Test & deploy using Madison DevOps framework

Historical Data Migration

  • Finalize in-scope objects, fields, and source-to-target data mappings

Build Data Integrations

  • Build & test integration from Salesforce to CDW, using the MuleSoft platform

Benefits

  • One-stop-shop for Data Integration, Conflict Clearance and Trade Surveillance

  • Significantly reduce the number of manual steps involved by leveraging Salesforce’s powerful capabilities for creating rules-driven processes, notifications, and workflow automation

Understand Current State

Understand Current State

We ran through 5 main workshops with key stakeholders in order to gather information about the current state and build a user flow map. From this, we were able to collect and validate product requirements and ‘nice-to-have’ features, as well as understand our constraints (i.e. Salsforce).

j12.png
j07.png
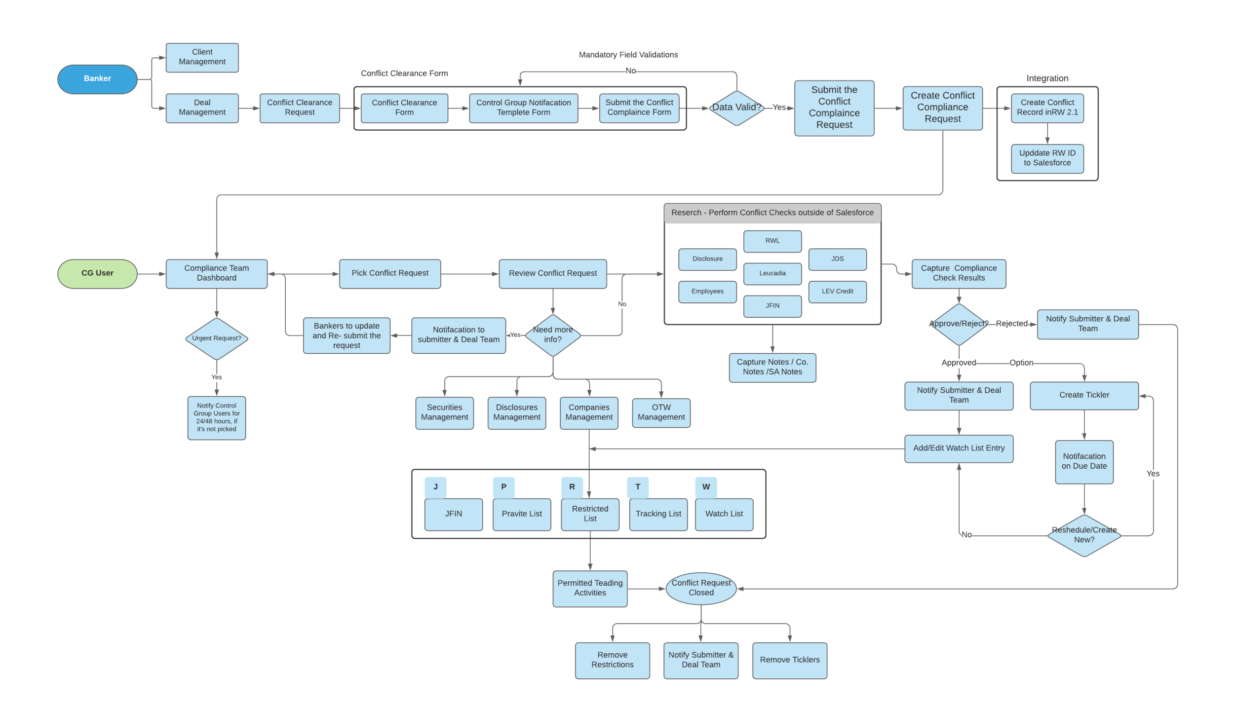
IB&CRG_workflow.png
‘’Must Have’’ User Stories

‘’Must Have’’ User Stories

Future State Workflow

Future State Workflow

new.png
j14.png
Web 1920 – 94.png
Web 1920 – 98.png
j16.png
j17.png
06.png
j18.png
Testing & Scenario

Testing & Scenario

I ran through the 8 main features with Control Group users and did several iterations based on feedback. The clients were very pleased with the final result and felt a sense of ownership since they were a key part of the process.

Here are the details of the scenarios:

  1. Banker check off “MIPI has been received”

  2. Banker submits Conflict Clearance Request (CN-0001) as highly urgent

  3. Control Group User views Request on Dashboard

  4. Control Group User picks up Request (CN-0001)

  5. Control Group User reviews all data on the submitted form and checks off the 7 steps required from conflict clearance, providing comments for each step

    • Company A is new and needs to be linked externally, and selects securities

    • Control Group User assigns clients within Request to company statuses (Company A - Watch List, Company B - Restricted List)

    • Control Group User edits Company B’s restriction permissions

    • Control Group User edits(1) OTW employee to request.

    • Control Group User Approves the Request (CN-0001) and provides comments: “Approved - Conflicts Managed”

Screen Shot 2020-10-21 at 8.57.35 PM.png